Lodos de depuración de aguas residuales

¿Qué son los lodos de depuración?

Los lodos consisten en una mezcla de agua y sólidos separada del agua residual, como resultado de procesos naturales o artificiales.

¿Dónde se generan?

En las estaciones depuradoras que reciben aguas residuales urbanas, en las fosas sépticas y en otras estaciones depuradoras de aguas residuales que traten aguas de composición similar (principalmente de la industria agroalimentaria).

Se generan como resultado de las distintas etapas de depuración de las aguas residuales. Según los datos del Registro Nacional de Lodos, en España se producen anualmente alrededor de 1.200.000 toneladas (en materia seca, m.s.) de estos lodos de depuradora.

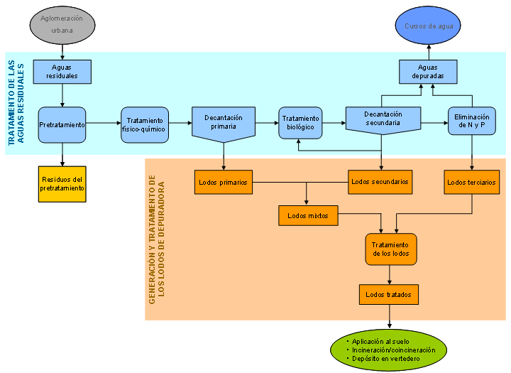
A continuación se muestra un esquema de la generación y tratamiento de los lodos:   

Esquema de Lodos de depuradora

¿Qué características tienen?

Los lodos se caracterizan por ser un residuo extremadamente líquido (más de un 95% de agua). Su composición es variable y depende de la carga de contaminación del agua residual inicial y de las características técnicas de los tratamientos llevados a cabo en las aguas residuales. Los tratamientos del agua concentran la contaminación presente en el agua, y por tanto, los lodos contienen amplia diversidad de materias suspendidas o disueltas. Algunas de ellas con valor agronómico (materia orgánica, nitrógeno (N), fósforo (P) y potasio (K) y en menor cantidad calcio (Ca), magnesio (Mg) y otros micronutrientes esenciales para las plantas) y otras con potencial contaminante como los metales pesados, entre ellos cadmio (Cd), cromo (Cr), cobre (Cu), mercurio (Hg), níquel (Ni), plomo (Pb) y zinc (Zn), los patógenos, y los contaminantes orgánicos.

Más información, en el estudio “Caracterización de los lodos de depuradoras generados en España”.

¿Cómo se gestionan?

Las estaciones depuradoras de aguas residuales (EDAR) son productores de lodos y como tales productores de residuos deben asegurar su correcta gestión, y pueden realizarla directamente o encargarla a gestores autorizados, todo ello conforme a lo que establece la Ley 7/2022, de 8 de abril, de residuos y suelos contaminados. La orientación de su gestión debe realizarse respetando los principios de la política de residuos relativos a la protección del medio ambiente y la salud humana y aplicando la jerarquía en las opciones de gestión, priorizando la prevención sobre el reciclado, otros tipos de valorización incluida la energética y quedando en último lugar el depósito en vertedero. En la actualidad las orientaciones sobre su gestión se recogen en el Plan Nacional Integrado de Residuos (PNIR).

¿Cómo se pueden prevenir?

La prevención se refiere a la minimización de las cantidades generadas, a la disminución de la contaminación presente en los mismos y a la reducción de los impactos adversos sobre el medio ambiente. Se debe prestar atención preferente a la prevención de la contaminación en origen, es decir, a la disminución de la carga contaminante de las aguas residuales  que llegan a las EDAR (cantidades de materia oxidable- en términos de DQO y DBO5-, sólidos en suspensión y materias tóxicas, como metales pesados y contaminantes orgánicos), de manera que está implicado el sistema de saneamiento en su globalidad (desagües efectuados desde los hogares, otros vertidos a la red municipal de colectores, existencia o no de redes separativas de pluviales, el mantenimiento de los colectores, etc.). Asimismo los tratamientos efectuados a lodos pueden incidir de forma significativa en la composición y cantidad de lodos tratados que deben ser objeto de gestión posterior.

¿Por qué deben tratarse?

Esquema Lodos de depuradora

Con carácter general los lodos se tratan en la propia depuradora para reducir su contenido en agua, en patógenos y asegurar la estabilidad de la materia orgánica.

Los tratamientos biológicos más frecuentes son:

  •        La digestión anaerobia
  •        La estabilización aerobia 
  •        El compostaje

En algunos casos estos lodos son tratados fuera de las depuradoras en instalaciones específicas de tratamiento de residuos.

Una vez tratados, los lodos pueden ser sometidos a otras operaciones de tratamiento finalistas que aseguran un destino final adecuado y ambientalmente seguro. Los lodos pueden ser aplicados en los suelos agrícolas conforme  a lo que establece el Real Decreto 1310/1990, de 29 de octubre, por el que se regula la utilización de los lodos de depuración en el sector agrario,  incinerados en instalaciones de incineración de residuos o coincinerados en cementeras conforme al Real Decreto 815/2013, de 18 de octubre, por el que se aprueba el Reglamento de emisiones industriales y de desarrollo de la Ley 16/2002, de 1 de julio, de prevención y control integrados de la contaminación, y depositados en vertederos siempre que cumplan las condiciones que se establecen en el Real Decreto 1481/2001, de 27 de diciembre, por el que se regula la eliminación de residuos mediante depósito en vertedero.

La regulación relativa a la utilización de lodos de depuración en el sector agrario crea el Registro Nacional de Lodos que incluye  la información que deben suministrar las instalaciones depuradoras, las instalaciones de tratamiento de lodos y los gestores que realizan la aplicación agrícola. La actualización de la información contenida en dicho Registro debe hacerse conforme a lo que establece la Orden AAA/1072/2013, de 7 de junio, sobre utilización de lodos de depuración en el sector agrario. Los formularios  electrónicos correspondientes a los Anexos I y IV de esta Orden AAA/1072/2013, para el envío de la información al Registro Nacional de Lodos, están disponibles más abajo en esta página.

¿Cuál es su destino final?

Lodos de depuradora

Según datos del Registro Nacional de Lodos ha primado como destino final su utilización agrícola (aproximadamente el 80% de los generados). Se ha logrado reducir en gran medida el depósito en vertedero (aproximadamente el 8% actualmente), y la incineración va creciendo (en torno a un 4%). Otro destino de menor importancia cuantitativa es el uso de los lodos en suelos no agrícolas.

Anexos de la Orden AAA/1072/2013: Formularios electrónicos

En los siguientes enlaces se pueden descargar los formularios electrónicos correspondientes a los anexos I y IV de la Orden AAA/1072/2013, de 7 de junio, sobre utilización de lodos de depuración en el sector agrario, así como las instrucciones para cumplimentarlos.

Para visualizar y cumplimentar los formularios electrónicos es necesario tener instalada la aplicación ADOBE READER, versión 10 ó superior. Esta aplicación es gratuita y se puede obtener en la página Web de ADOBE: http://get.adobe.com/es/reader/ . También se pueden visualizar y cumplimentar con la aplicación de pago Adobe Acrobat Professional.

Las cuestiones relacionadas con las aplicaciones de lodos en agricultura o la cumplimentación de los anexos I y IV pueden ser remitidas al buzón del Registro Nacional de Lodos, cuya dirección de contacto se muestra a continuación. Los anexos I y IV requeridos deberán ser remitidos al órgano competente de la Comunidad Autónoma y en ningún caso a este correo electrónico. Buzón del Registro Nacional de Lodos registro-lodos@miteco.es